$2.99
I want this!

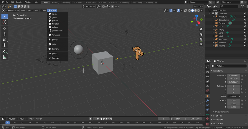
PreFIX

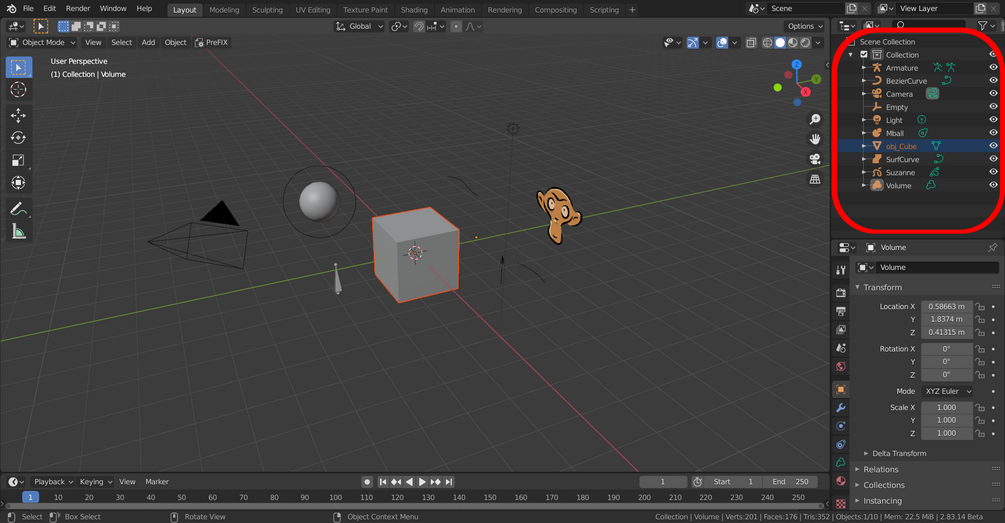
You're done with your scene. You saved it and it's ready to be passed on to your colleagues but wait...all the objects have random names you set up quickly. Your outliner is a mess. You can't tell what object is a mesh or what object is a light. Now you have to tediously setup a prefix for ALL the objects in your scene.

Well not anymore! With PreFIX, you can use the aptly named "PreFIX" menu and add a prefix to any object you want with one of the labeled buttons of your choice. You can also set all objects in the scene to have a prefix at once with the special PreFIX button. There is also a remove button that removes all the set prefixes that have been set with one of the buttons.

I want this!

This add-on adds a menu you can choose what object you want to add a prefix to.

Powered by