Profile PicturePayden Smith
$2.99+

Swap Orientation - Blender Add-on

Add to cart

Swap Orientation - Blender Add-on

$2.99+

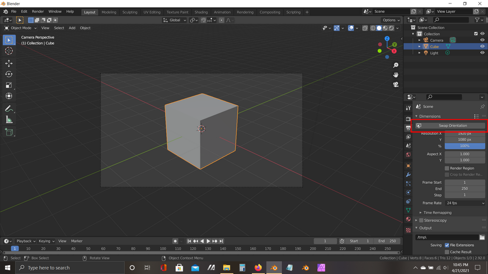
You know what drives me crazy? Changing the render orientation. You have to set both the x and y. Want to swap the orientation? Reset the x and y. Doing that ad infinitum.

Well now you don't have to! With this add-on you just click a button and it swaps the x and y render dimensions.

You can change your orientation from where you normally change your render dimensions and if you press ctrl+shift+q it will bring up a pie menu so you can swap without going to the output tab.

Want to check out some behind the scenes stuff for my projects and/or want some cool merch? Check out my Patreon.

https://www.patreon.com/VaguelyButter?fan_landing=true

$
Add to cart

Blender add-on to swap between portrait and landscape render dimensions.

Size
2.97 KB
Powered by