$2.99
Add to cart

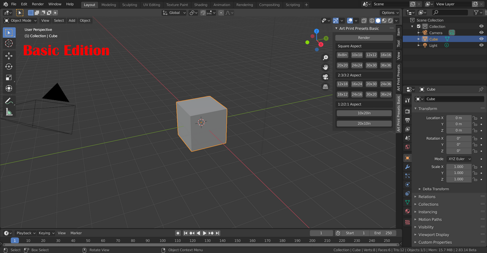
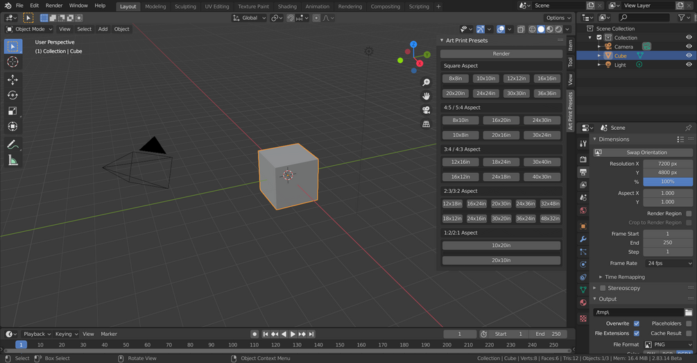
Art Print Presets

Do you like making art? Sure you do! Do you like setting your render dimensions every single time you want to make an art print? How about if you start offering different sized prints? Rendered out a portrait but now you want a landscape of a different resolution and aspect ratio?

Fret not! Time will be on your side when you no longer have to remember all the different resolutions. Having to type them in and change them. Just press the button with the size you need and click the render button(built in the panel) and you're done! You can also hover over the buttons to get metric and pixel sizes.

This add-on adds an N-Menu Panel with Art Print buttons that set the resolution to various sizes. It also adds a render button to quickly render your scene.

Add to cart

Gives you a panel with presets of Art Print sizes to render out at the correct dimensions.

Powered by