QuickClick - Blender Addon
$1.99+
https://schema.org/InStock
usd
Payden Smith
You ever just want to edit an object but a bunch of hotkeys and menus just keep getting in the way.
With this addon you don't have to worry about that.
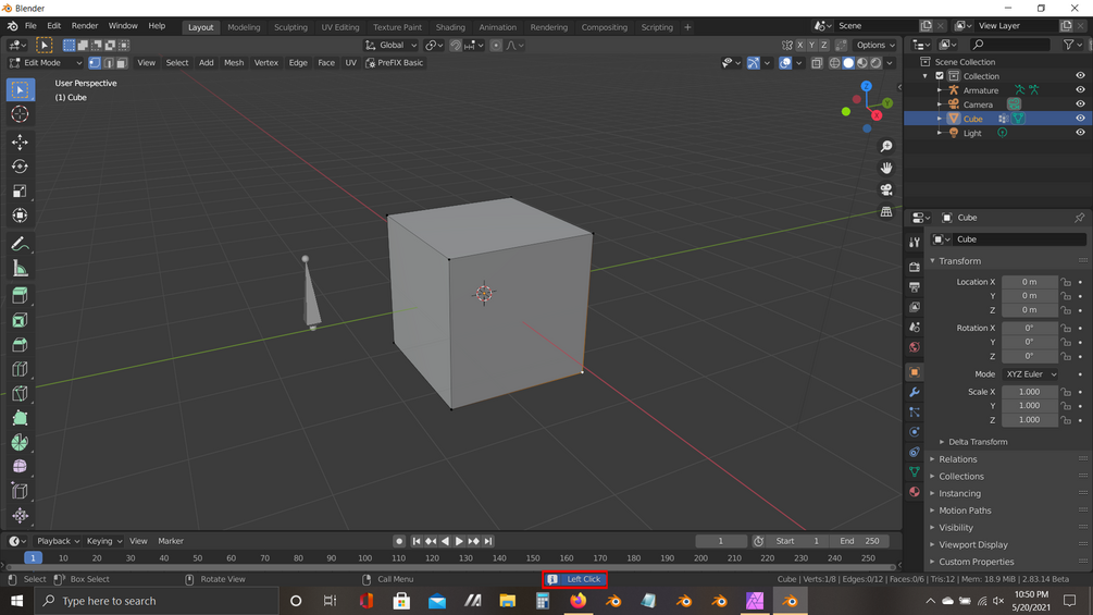
You want to enter edit mode? Double click an object.
Sculpt mode? Ctrl + double click.
Pose mode? Alt + double click.
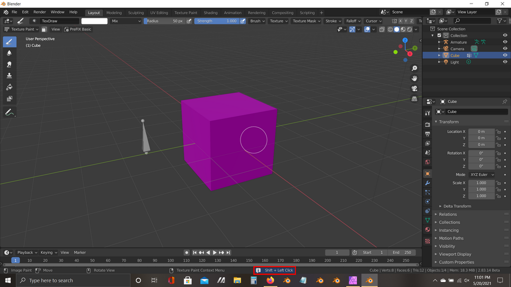
Texture paint mode? Shift + double click.
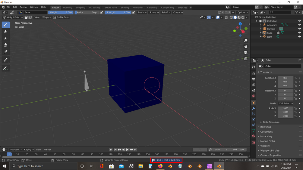
Weight paint mode? Ctrl + shift + double click
It's that simple. All within a double mouse click away.
Remember to go to Edit>Preferences>Addons and click Install addon and click the .zip file. DO NOT open the zip file. You must install it through Blender's install path. After installing be sure to check the checkbox to enable the addon.
*Blender 2.83 and up
With this addon you can quickly change interaction modes with a double click combo.
Size
3.04 KB
Add to wishlist